首页
> 责任与创新 > 社会责任 > 社会责任报告

兵器工业集团发布《2021年社会责任报告》

发布时间:2022-09-23

近日,兵器工业集团正式发布第十三份年度社会责任报告——《ML.COM2021年社会责任报告》,以“用心守护和平、用力争创一流、用情温暖社会”为主题,从恪守强军首责、服务经济建设、共创美好生活三个维度,向社会全面披露2021年度履责实践和履责业绩。《报告》连续第三年获得中国企业社会责任报告评级专家委员会“五星佳”评级,兵器工业集团成为军工行业唯一连续11年获得五星及五星佳最高评级的企业。

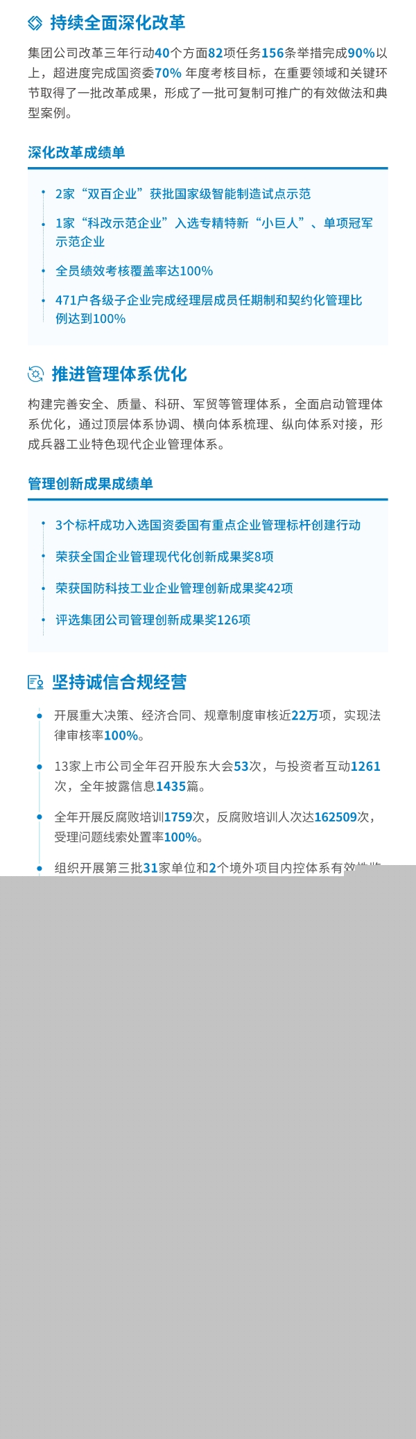
一图解码兵器工业的“责任力量”













关闭窗口
快来投票!兵器工业集团5部作品入选第四届“一带一路”百国印记短视频大赛2022-09-22